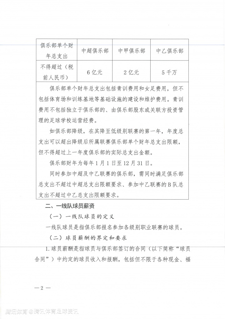
北京时间12月3日,中国足球职业联赛联合会正式发布《关于印发中国足球职业联赛俱乐部财务约定指标的通知》,其中明确了各级别联赛在新赛季的球员薪酬限额。

国内球员薪酬限额
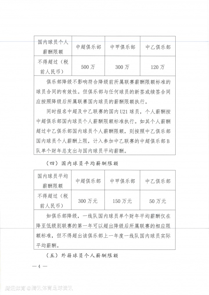
中超:500万元/年
中甲:300万元/年
中乙:120万元/年
国内球员平均薪酬要求
中超:300万元
中甲:150万元
中乙:50万元
外籍球员薪酬限额
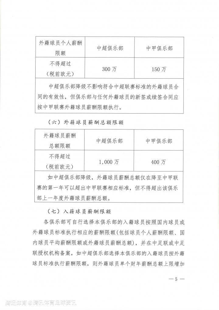
中超外援:单人年薪上限为300万欧元(税前)
中甲外援:单人年薪上限为150万欧元(税前)
外籍球员薪酬总额
中超:1,000万欧元(税前)
中甲:400万欧元(税前)
入籍球员薪酬执行标准
各俱乐部可自行选择本队入籍球员选用 国内球员标准 或 外籍球员标准,并需在中足联或其授权机构备案。
若入籍球员按外援标准执行
中超俱乐部:
外援薪酬总额上限增加200万欧元,但除入籍球员外的外援薪酬总额不得超过1,000万欧元(税前)
中甲俱乐部:
外援薪酬总额上限 增加80万欧元,但除入籍球员外的外援薪酬总额不得超过400万欧元(税前)
官方文件如下所示:
























星河电子
星宇电子

















