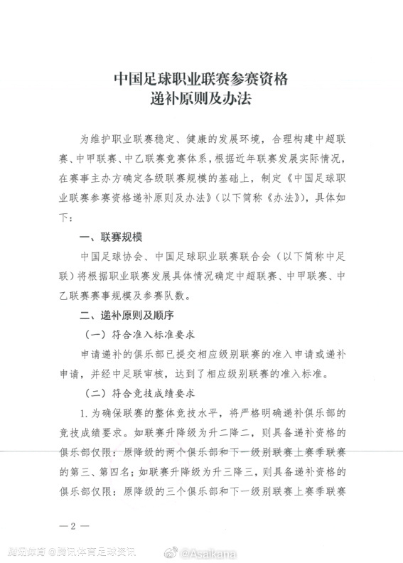
北京时间12月3日,中足联正式发布新版《中国足球职业联赛参赛资格递补原则及办法》,该文件自发布之日起执行,用以取代原由中国足协在2023年公布的旧版递补办法。

本次修订对递补顺序和材料要求进行了更明确、更细化的规范。
主要变化如下:
1. 明确降级俱乐部退出后的递补顺序
若有球队因降级至低级别联赛而选择退出,新规明确:递补秉持“先本级、后低级”的原则。
即优先从原联赛级别内部递补,再向更低级别联赛球队顺延。
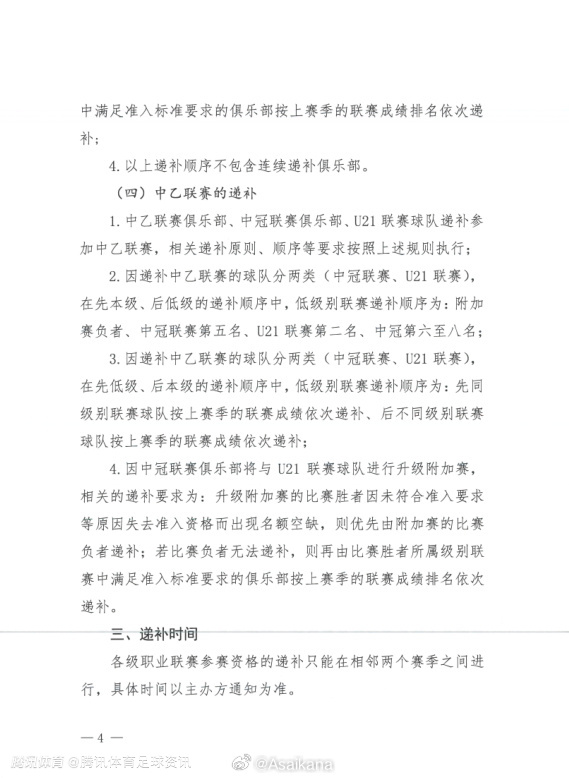
2. 明确中乙联赛的递补顺位规则
新版文件对中乙递补路径进行了分类处理:
(1)在执行“先本级、后低级”原则时,中乙递补顺位依次为:
1)中乙升降级附加赛负方球队
2)中冠联赛第5名球队
3)U21联赛第2名球队
4)中冠联赛第6-8名球队
(2)在执行“先低级、后本级”原则时:
— 先由同级别联赛球队依顺位递补
— 再由不同级别球队依顺位补充
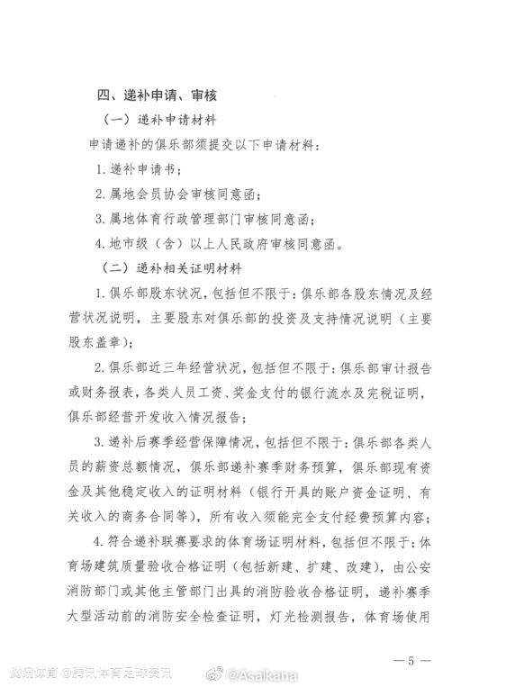
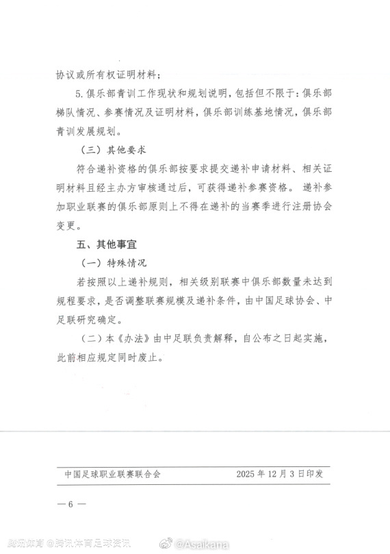
3. 明确递补申请与审核材料要求
新版规则首次详细列出了俱乐部进行递补申请时应提交的文件材料,并对审核流程作出明确规范,旨在保证递补程序公开透明、标准统一。

























星河电子
星宇电子

















